π¦ΈUser and UsersRepo
Function and Usage
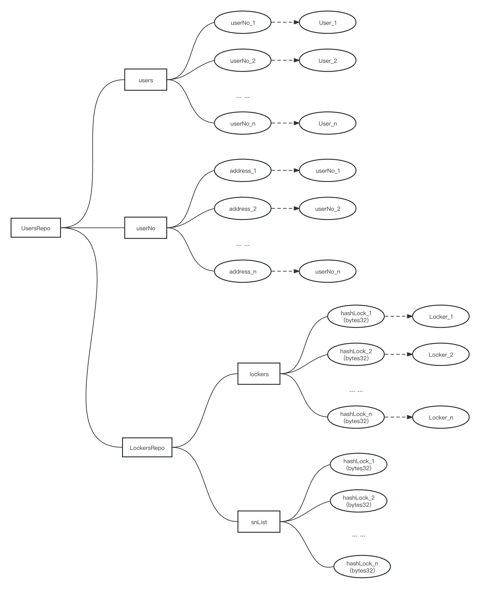
Borrowing the concept of distributed digital identity, the Users Repo makes full use of the user number mapping and the user object mapping to register and manage user identities, and simultaneously provides a query API to verify the account identity at any time by a registered contract of ComBoox. When a user exercises the right, the system will call the query API of the Users Repo to obtain the account number of the user who issues the instruction, and then verify the user's identity according to the records of the specific register contract. For example, when a shareholders exercise voting rights, the system will query the issuer's account number, and then pass it to the general meeting minutes keeper, which will query the Register of Members to verify whether the user with that number is a shareholder of the company. If the shareholder identity is confirmed, the system will continue; otherwise, it will terminate the operation and return with error message. Before using the ComBoox system's writing function, users should register as a user of the system (registration is not required for only access to company's book-entry information on ComBoox). The Users Repo will assign a unique user number to the registered account address. To prevent the user from losing control if the private key is missed, the system allows registered users to set up an additional account address as a "backup key" (the account address assigned by registration is the "prime key"). However, in order to prevent the avoidance of contractual obligations such as lock-up periods and first refusal rules, the system prohibits the change of backup key or the adding more keys. Therefore, a user can have two accounts at most, one for the prime key and one for the backup key, and both are interchangeable. Writing instruction sent from the backup key account can also be query with the same user number as the prime key. Both the prime key and the backup key can only be associated to only one user number, and the used account address cannot be registered another user number. The user number query API is only open to the registered accounts in the platform and the users themselves, ensuring identity verification while minimizing security risks from external contract access.
Members and Attributes
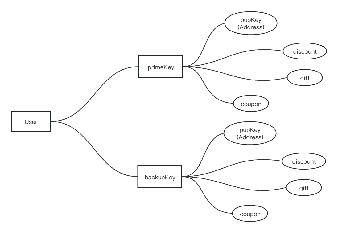
The Users Repo defines user objects, using a user number mapping of "account address -> user number" and a user object mapping of "user number -> user object".
User Objects

Members and Meanings of User Objects
primeKey
The user's prime key object.
backupKey
The user's backup key object.
pubKey
The account address of the key.
discount
Discount Rate.
gift
Gift Points.
coupon
Coupon Points.
Attribute and Meaning of No.0 User
primeKey.gift
eoaRewards: New User Rewards for registration of external accounts.
backupKey.gift
coaRewards: New User Rewards for registration of internal accounts.
backupKey.coupon
floor: Minimum unit price of the contract template.
primeKey.discount
rate: Commission discount rate of the platform (in basis points).
primeKey.coupon
counterOfUsers: Counter of user numbers.
Users Repo

Query API
getPlatformRule
Get Platform (Promotions) rules.
getRoyaltyRule
Get the Royalties ( promotion) rules for a specific user author.
getLocker
Get the locker object corresponding to a specific hash value.
getLocksList
Get a list of all hash locks.
counterOfUsers
Get the current counter value of all user numbers.
getOwner
Get (Register Center) owner account address.
getBookeeper
Get the (Register Center) Bookkeeper account address.
isKey
Query whether a specific address is registered in the users repo.
getUser
Query the user object that corresponds to a specific account address.
getUserNo
Query to get the user number corresponding to a specific account address.
Source Code
Last updated