ποΈSignature and Sigpage
Functions and Usages
A Signature Page is a component smart contract, by inheriting which Investment Agreement and Shareholders Agreement can obtain their members, attributes and methods. The signature page consists of a number of signature blank, each of which is used to sign by a specific party, and each signature represents the express consent of parties, while the signature blank and the block number where the signature is located are the time identifiers, aiming to confirm and query the time information that users have expressively agreed or exercising rights. The signatures of all parties represent the formation of the contract, which is the premise for submission to the general meeting of shareholders. The signature page of an investment agreement also serves the purpose of locking in underlying shares related to the parties. Specifically, when the seller signs the contract, the system will automatically lock the clean paid-in contribution of the underlying share with the same amount in the share register, thus avoiding the situation where one share is traded repeatedly.
For special shareholders' rights that may increase the number of parties to the investment agreement, such as drag-along option and tag-along option, the system will automatically add the signatures blanks to the additional signature page, and add the relevant signatures according to the time when the parties exercise their rights or make promises. Therefore, both the investment agreement and the shareholders' agreement include two signature pages, the initial signature page and the additional signature page.
Members and Attributes
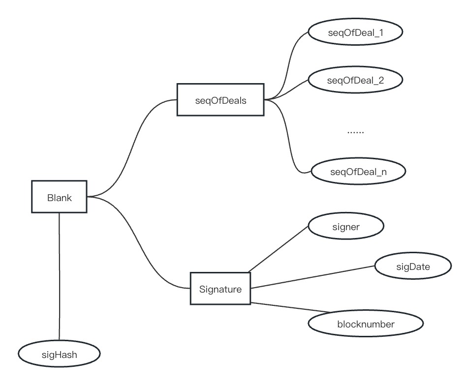
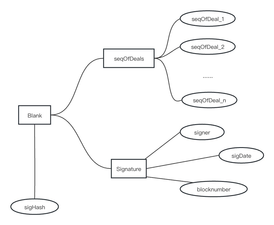
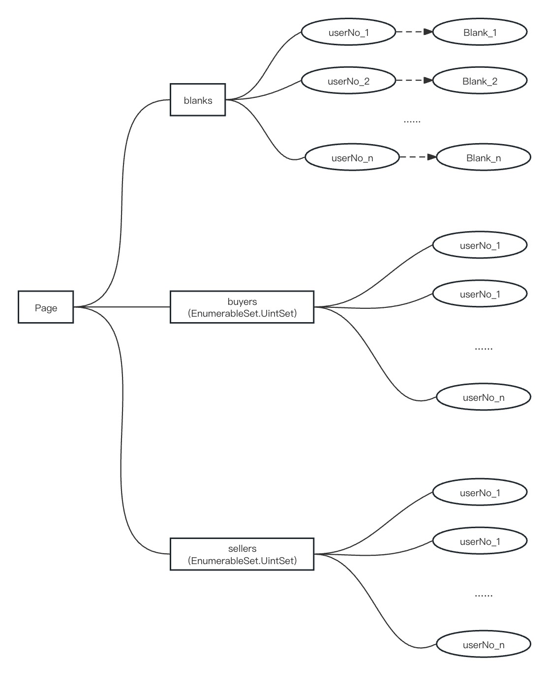
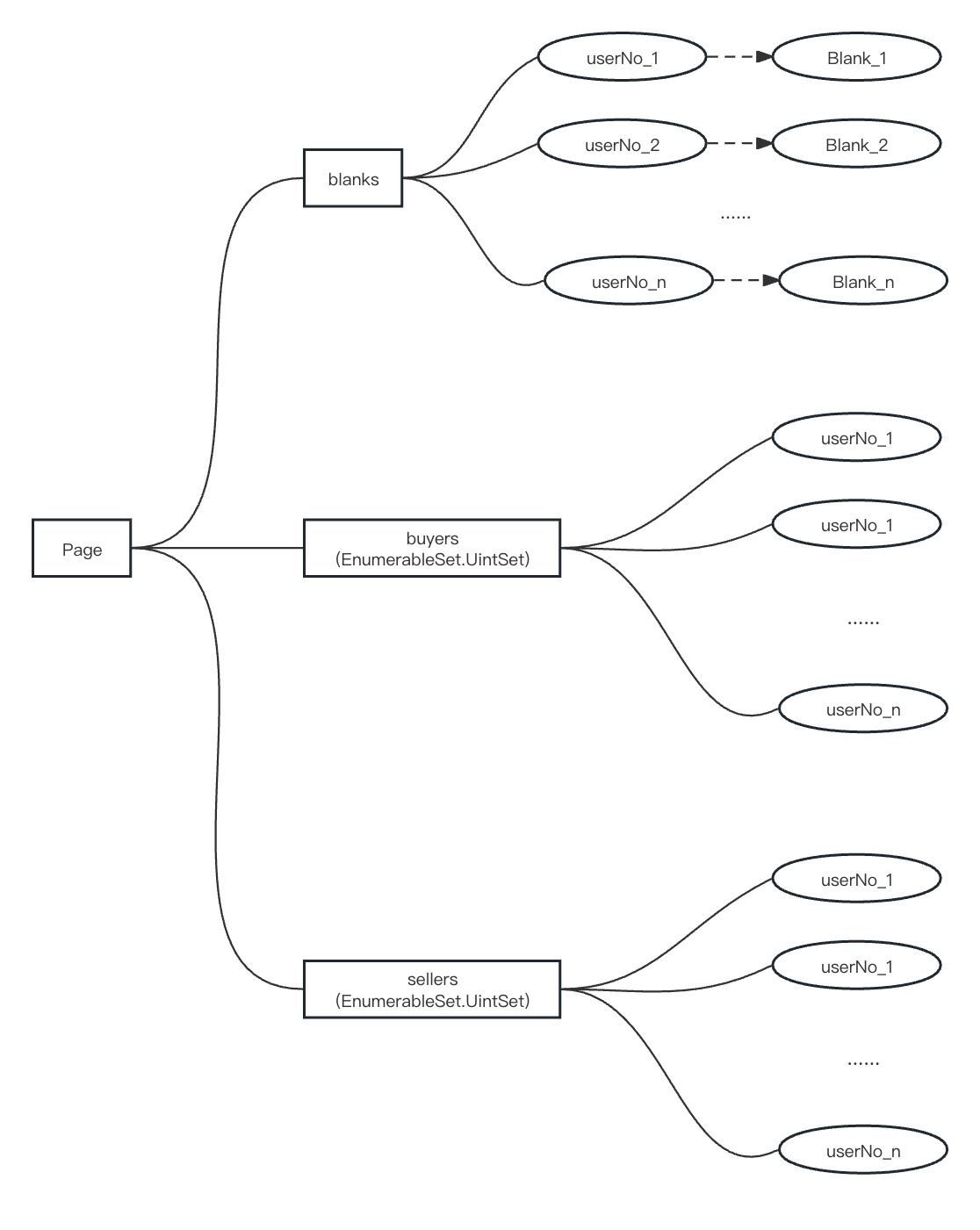
The main members of the signature page are the signature object, the signature blank object, the signature blank mapping with the structure "user number -> signature blank object", and the list of user numbers of the buyer and the seller.
Signature Blank Objects

Attribute List of Signature Blank
Attribute
Commercial and Legal Meaning
seqOfDeals
A list of deal numbers associated with the parties.
signer
Signer user number.
sigDate
Signature time.
blocknumber
Signature block number.
sigHash
Signature hash value.
flag
The reserved attribute.
para
The reserved attribute.
arg
The reserved attribute.
seq
The reserved attribute.
attr
The reserved attribute.
Attribute List of No.0 Signature Blank Object
Attribute
Commercial and Legal Meaning
sigDate
Time when the contract was circulated to sign.
para
Number of signature blanks.
arg
Number of signed signature blanks.
seq
Number of days in the signature period.
attr
Number of days in the delivery period.
Signature Page
The signature page consists of a list of buyer user numbers and a list of seller user numbers in an enumerable set structure, and a signature blank mapping using "user number -> signature blank object". The main function is to summarize the number of parties to the contract and the composition of the specific users, as well as the user roles in the transaction (buyer or seller) and the relevant deal number.

Query API
The query API well describes the function and usage of the Signature Page in the whole system, as shown in the table below.
API Name
Commercial and Legal Meaning
circulated
Query whether the contract has been circulated for signature ( circulation time > 0).
established
Query whether the contract has been formed (number of signature blank == number of signatures).
counterOfBlanks
Number of signature blank.
counterOfSigs
Number of signatures.
getCirculateDate
Query the time when the contract was circulated.
getSigningDays
Query the days of signature periods to sign the contract.
getClosingDays
Query the number of days to delivery.
getSigDeadline
Query the deadline for signing the contract.
getClosingDeadline
Query the delivery deadline.
isSigner
Query whether the user with the specified number is a signer.
sigOfParty
Query the signature blank object for the user with the specified number.
sigsOfPage
Query the signature objects of all parties on the signature page.
sigsOfSide
Query all signature objects of the buyer or seller.
Source Code
Last updated