🏁TopChain
Function and Usage
The Top Chain defines two top chains consisting of a series of shareholder nodes objects representing shareholders and their voting rights: one is unordered, representing the queue of minority shareholders and their concert actors, and the other queue is sorted in reverse order of voting weights from largest to smallest, representing the ranking of majority shareholders and their concert actors whose voting weight exceeds the threshold specified in the shareholders agreement.
The nodes of the main top chain represent independent shareholders or representative shareholders of the concert actors, while the extending chain branch represents member shareholders of the concert actors.
The core function of the top chain is to dynamically filter out the majority shareholders with the updating of the Register of Shares and sort them out as per their controlling voting weights, so that the identity of the actual controller and the composition of the majority shareholders of the company can be quickly acquired, satisfying the requirements of the securities laws of certain countries.
The default setting for the voting weights of the majority shareholders in the system is 5%, which is also the threshold for shareholders whose voting weights that needs to be reported when purchase shares from the listing company in the secondary market under the securities laws of the U.S. and China. Certainly, the weights can be freely adjusted during the drafting process of the shareholders agreement when setting up the general rules of company governance.

Members and Attributes
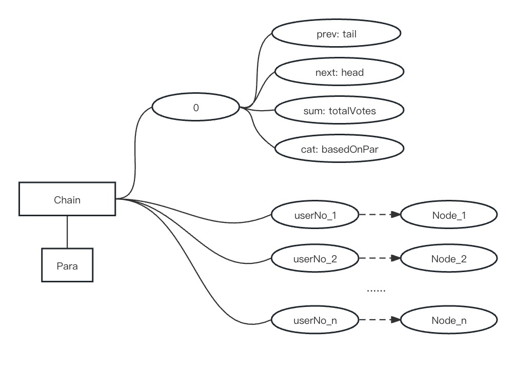
The top chain repo mainly consists of shareholder node objects representing shareholders and their voting weights, parameter objects used to record the head and tail of the minority shareholders' queue and aggregated information, and a shareholder node mapping of "user number -> node object". Among them, No.0 node is used to record the special parameters such as the head and tail of the top chain of majority shareholders and the total number of voting rights of the company.
Shareholder Nodes
The shareholder nodes consist of four location attributes of chains, previous(prev), next(next), point(ptr), category(cat), and several attributes, such as the voting amount and the total number of voting rights. In order to save storage, the total length of all node attributes is set to 256 bits.

The Attribute List of Shareholder Nodes
prev
The user number of previous node.
next
The user number of next node
ptr
Special pointers. When there are concerted actors, the pointer of the representative shareholder node (tee node) will point to the next user number of concerted actor, and the pointers of other concerted actors will point to the nodes of the representative shareholder.
cat
Node category: 0 - no concert parties, 1 - a representative shareholder node (tee node) for concert actors, 2 - a member node for concert actors.
amt
The amount of voting weights held by shareholders.
sum
Total amount of voting weights. When the node is a representative shareholder node, the total amount is the sum of voting rights held by all concert actors. In other cases, sum is the amount of voting rights held by each shareholder.
The Special Meaning of No.0 Node
prev
The user number of the tail node in the major shareholder top chain.
next
The user number of the head node in the major shareholder top chain.
cat
Whether exercising the voting rights according to the subscribed contribution. 0-No, 1-Yes.
sum
Total number of voting rights in the company.
Parameter Objects
The parameter objects are mainly used to track the head and tail of the user numbers in the minority shareholder queue, as well as some aggregated data.
Attribute
Commercial and Legal Meaning
tail
The user number of the tail node in the minority shareholder queue.
head
The user number of the head node in the minority shareholder queue.
maxQtyOfMembers
Maximum number of shareholders in the company. 0 - unlimited number.
minVoteRatioOnChain
The threshold of majority shareholder voting weights. A basepoint, i.e. 500 represents 5% voting weight.
qtyOfSticks
Total number of independent minority shareholders and minority shareholders acting in concert.
qtyOfBranches
Total number of independent major shareholders and majority shareholders acting in concert.
qtyOfMembers
Total number of shareholders.
Chain
The chain consists of the parameter objects and the "user number -> shareholder node" mapping consisting of the shareholder node objects.

Query API
The query API can well describe the function and usage of the top chain repo in the whole system, as shown in the following table.
isMember
Whether the concert actors exist.
tail
The user number of the tail node in the majority shareholder chain.
head
The user number of the head node in the majority shareholder chain.
totalVotes
The total number of voting weights of the company.
basedOnPar
Whether the exercising voting rights is based on the amount of subscribed contribution.
headOfQueue
The user number of the head node in the minority shareholder queue.
tailOfQueue
The user number of the tail node in the minority shareholder queue.
maxQtyOfMembers
Maximum number of shareholders in the company. 0 -- no upper limit.
minVoteRatioOnChain
Minimum threshold for voting rights of majority shareholders. Basis point, i.e., 500 represents 5% voting weight.
qtyOfBranches
Total number of independent major shareholders and majority shareholders acting in concert.
qtyOfGroups
Total number of independent shareholders and shareholders acting in concert.
qtyOfTopMembers
Total number of independent shareholders and shareholders acting in concert.
qtyOfMembers
Total number of shareholders.
getPos
Calculate and get the user number of the nodes before and after the major shareholder node that increases or decreases by a specific amount.
nextNode
Get the user number of next shareholder nodes. Query path from the beginning nodes to end nodes and from representatives nodes to members nodes.
getNode
Get the shareholder node object by user number.
rootOf
Get the user number of the representative shareholder acting in concert by user number.
deepOfBranch
Get the total number of all shareholder acting in concert by user number.
votesOfGroup
Get the total number of voting weights of all shareholder acting in concert by user number.
membersOfGroup
Get the list of user numbers of all shareholders acting in concert by user number.
affiliated
Determine whether two users are concert actors by user number.
topMembersList
Get a list of user numbers of all shareholders in the major shareholders chain.
sortedMembersList
Get the list of user numbers of all shareholders in the sorted order of the chain.
getSnapshot
Get a snapshot of the state of top chain.
restoreChain
Restore the top chain according to the snapshot.
mockDealOfSell
Mock the status of the top chain after the seller’s user number and transaction consideration is delivered.
mockDealOfBuy
Mock the status of the top chain after the buyer’s user number, the representative shareholder number and transaction consideration is delivered.
mockDealsOfIA
Mock the status of the top chain after the transaction according to investment agreement objects.
Source Code
Last updated