π΅Anti-Dilution
Function and Usage
Members and attributes
Price Benchmark Objects

Meaning of Price Benchmark Object Attributes
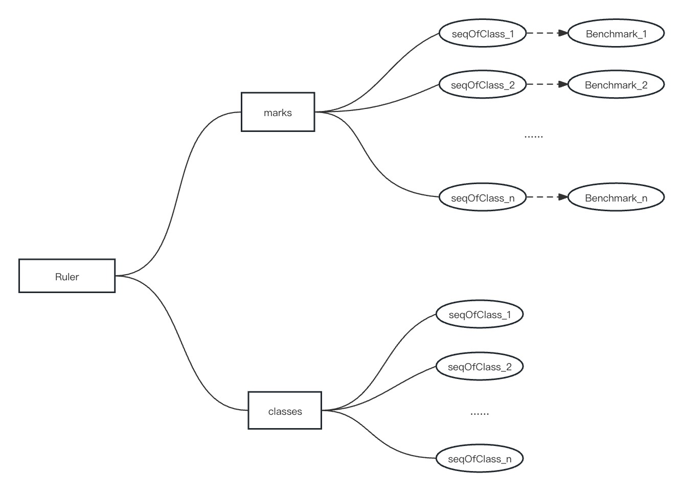
Price ruler objects

Meaning of Price Ruler Object Attributes
Query API
Source Code
Last updated