🔐Lock Up
Functions and Usages
LockUp defines a locker objects, which allows to set of a lock-up period and a corresponding unlocking right holder for the specific numbered share. Prior to the expiration of the lock-up period, the underlying share will not be transferable unless all the right holders with unlock rights vote in favor of unlocking at the shareholders' meeting.
Among them, The list of unlock rights holders for No. 0 Period Locker includes the numbers of all locked underlying shares and is available for the system to query a complete number list of the locked shares.
Members and Attributes
The Period Locker term defines the period locker objects and the period lock mapping table with the structure of "Share No. -> Period Lock Objects".
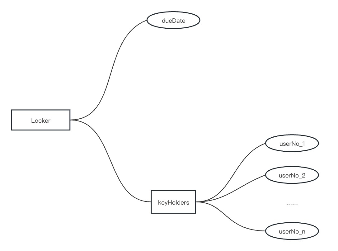
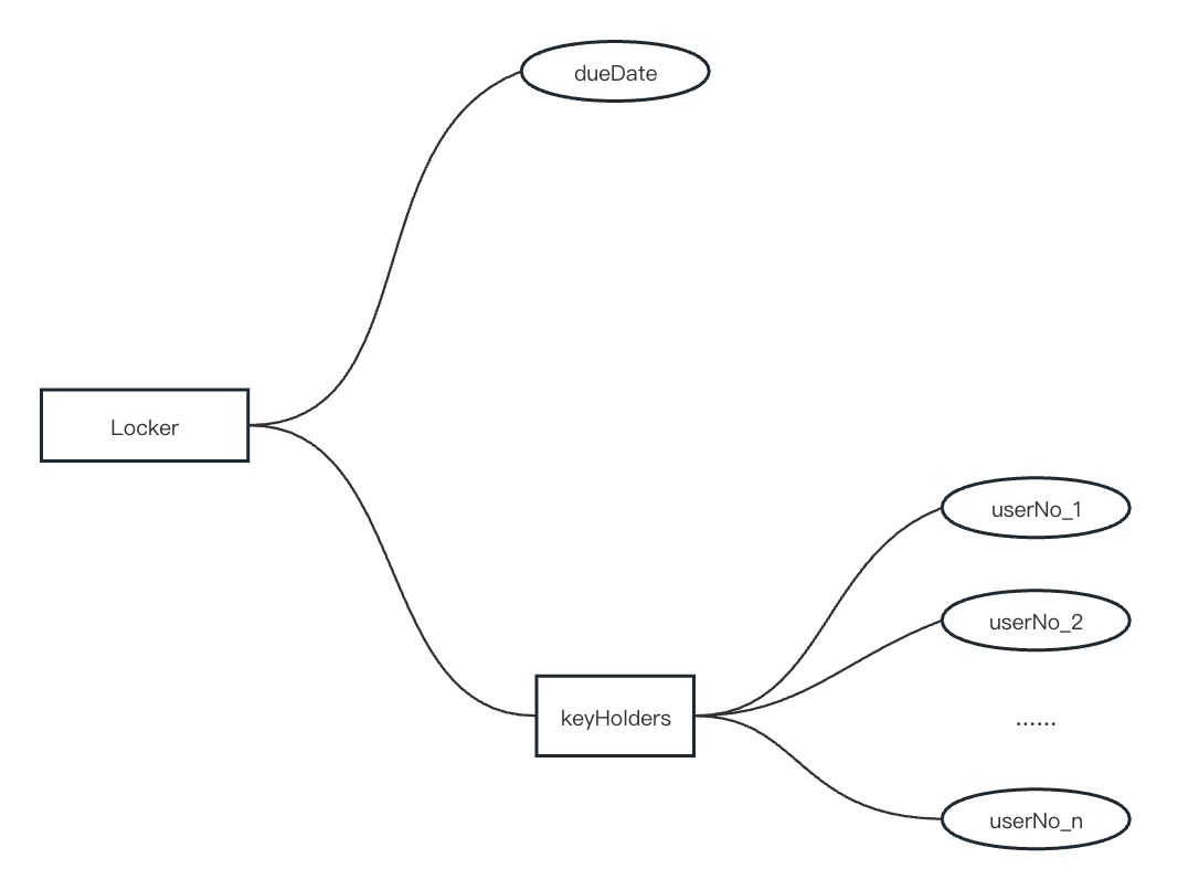
Period Locker Objects

Meaning of Period Locker Object Attribute
Attribute
Commercial and Legal Meaning
dueDate
The due date of lock-up period.
keyHolders
List of unlocked rights holders. If all rights holders vote in favor of the share transfer, the period locker term is deemed to be waived and the underlying shares may be transferred during the lock-up period.
Period Locker Mapping Table

Query API
API Name
Function and Usage
isLocked
Query whether a lock-up period has been set for a specific numbered share.
getLocker
Gets the object of locking period for a specific numbered share.
lockedShares
Get a list of all locked-in share numbers.
isTriggered
Query whether the subject shareholding of a specific transaction of a specific investment contract is locked.
isExempted
Query whether the lock-up arrangement of the underlying shares of a specific transaction of a specific investment contract has been waived.
Source Code
Last updated