🔐HashLock and LockersRepo
Function and Usage
The basic principle of hash lock is to utilize the strong collision-free attribute of the hash function, using the hash value as a locker to lock the equity on blockchain, and using the source data as a key to trigger the unlocking function (i.e., When the result of the hash operation on the source data is equal to the hash value, the unlock condition is fulfilled.) The equity transferor sets the quantity, transferee, validity period and other information of the underlying shares in the locker function, and then uses the unlocked source data as the private key, and delivers to equity transferee while receiving the consideration off-chain; after obtaining the private key, the transferee inputs the source data on blockchain to trigger the unlocking function if the condition is fulfilled, so that the underlying shares is changed to its own name automatically. In this way, a settlement arrangement can be fully realized whereby the consideration is payed off-chain while the book-entry equity is automatically transferred on-chain. The system's locker has two basic functions, one is to set up the locking function and unlocking function by the principle of hash lock, enabling the user to locker and deliver the book-entry equity on blcokchain; the other function is to add the smart contract address of the consideration locker and unlocking function API to the unlock function of the book-entry equity. In this way, when the equity transferee inputs the private key to locker, the system can synchronize the unlocking of the transaction consideration. When the transferee of the interests enters the private key to unlock, the system can unlock the hash lock of the transaction consideration locker at the same time, so that the same blockchain transaction instruction can unlock the hash locks of the book-entry equity and the transaction consideration simultaneously, enabling synchronized delivery of equity and consideration.
Members and Attributes
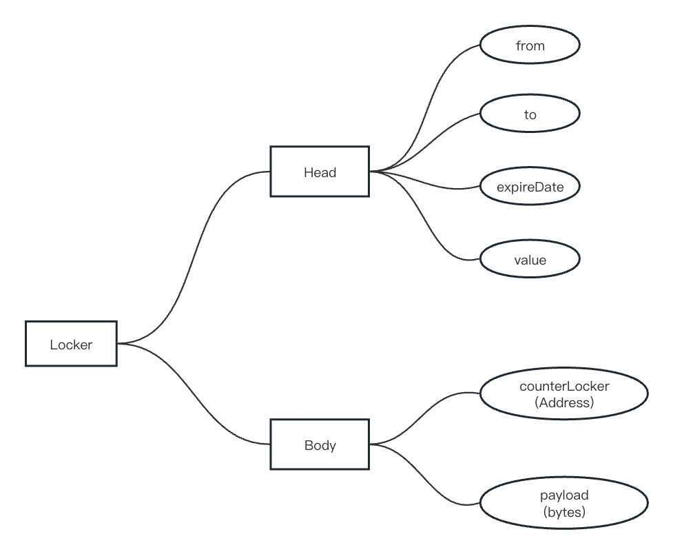
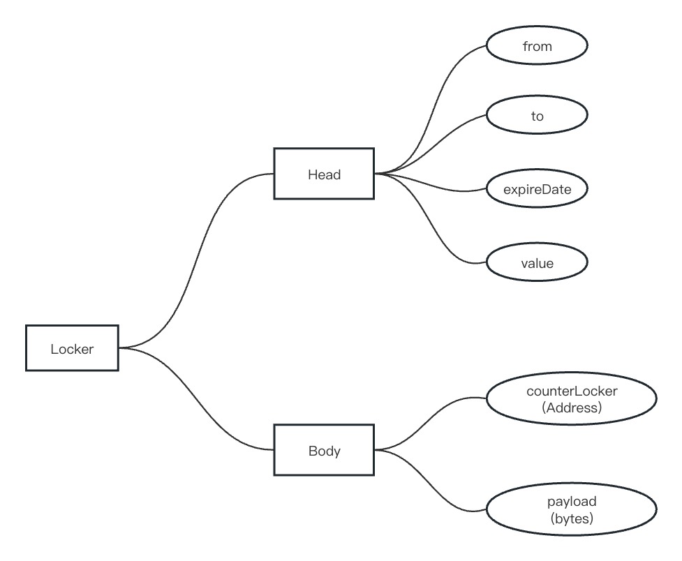
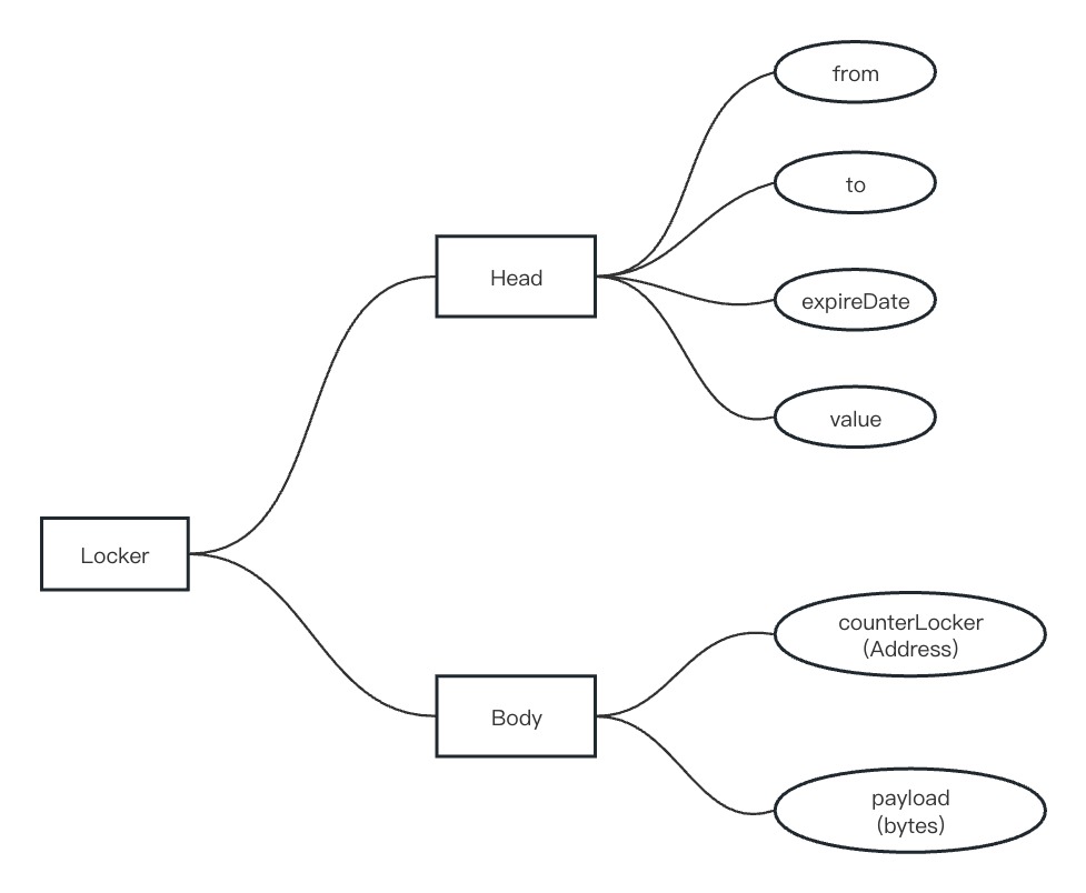
The main members of a locker are the locker object, and the locker mapping, which uses a "hash lock -> locker object" structure.
Locker Objects

Attribute List of Locker Objects
from
User number of share transferor.
to
User number of share transferee.
expireDate
Locker expiration date.
value
Amount of the locked equity.
counterLocker
The address of the locker contract to lock transaction price.
payload
Instruction contents that are called by the transaction consideration unlock function.
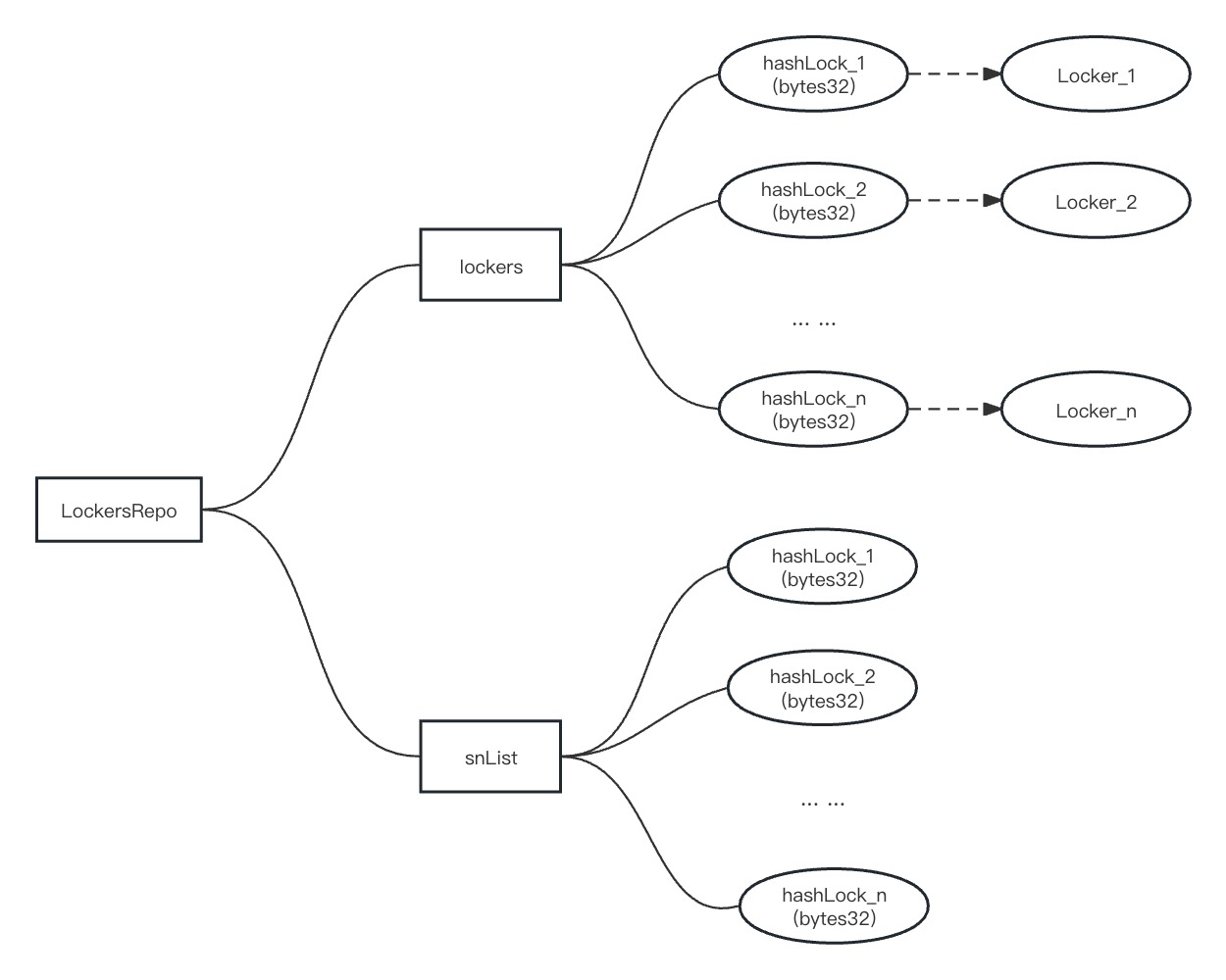
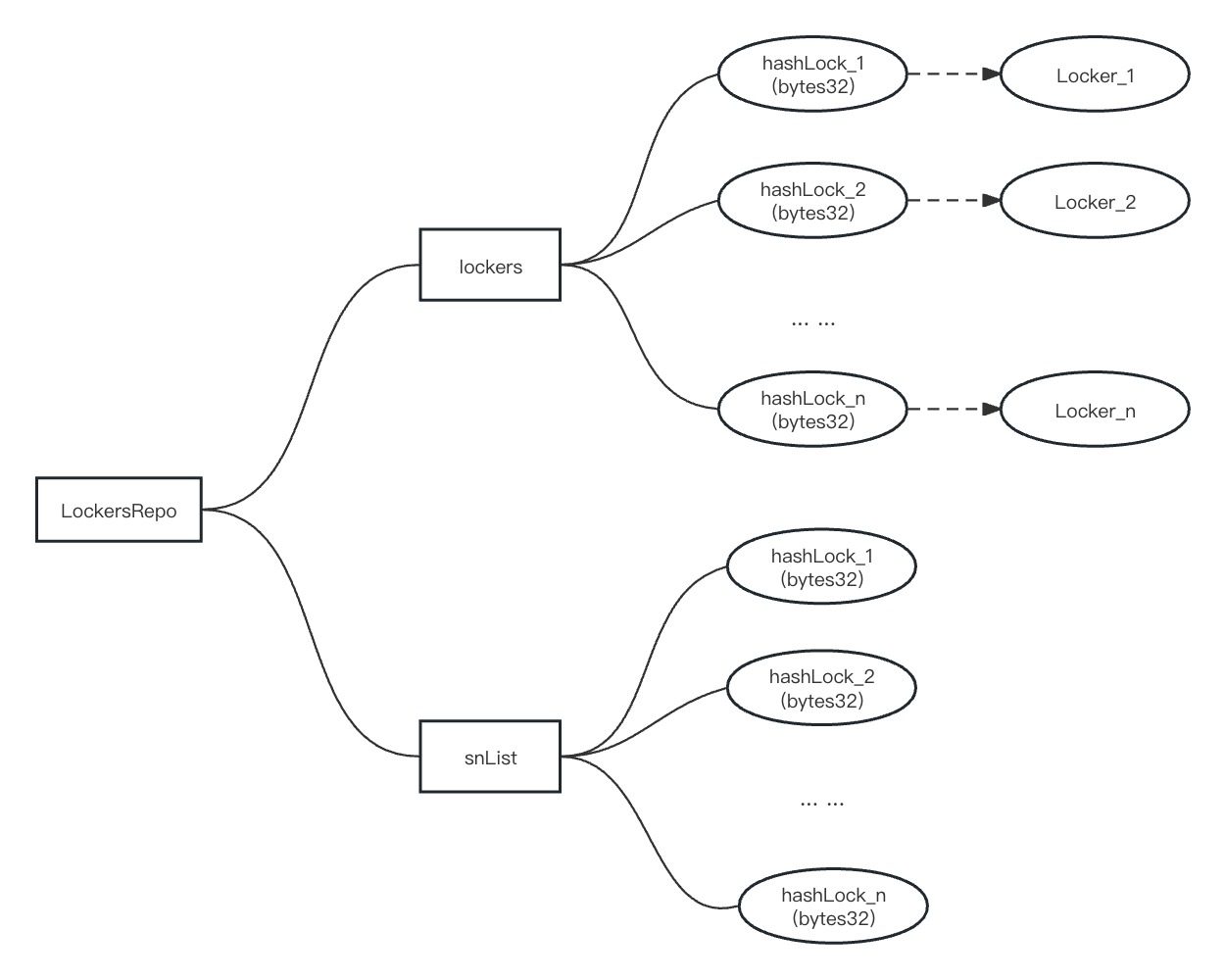
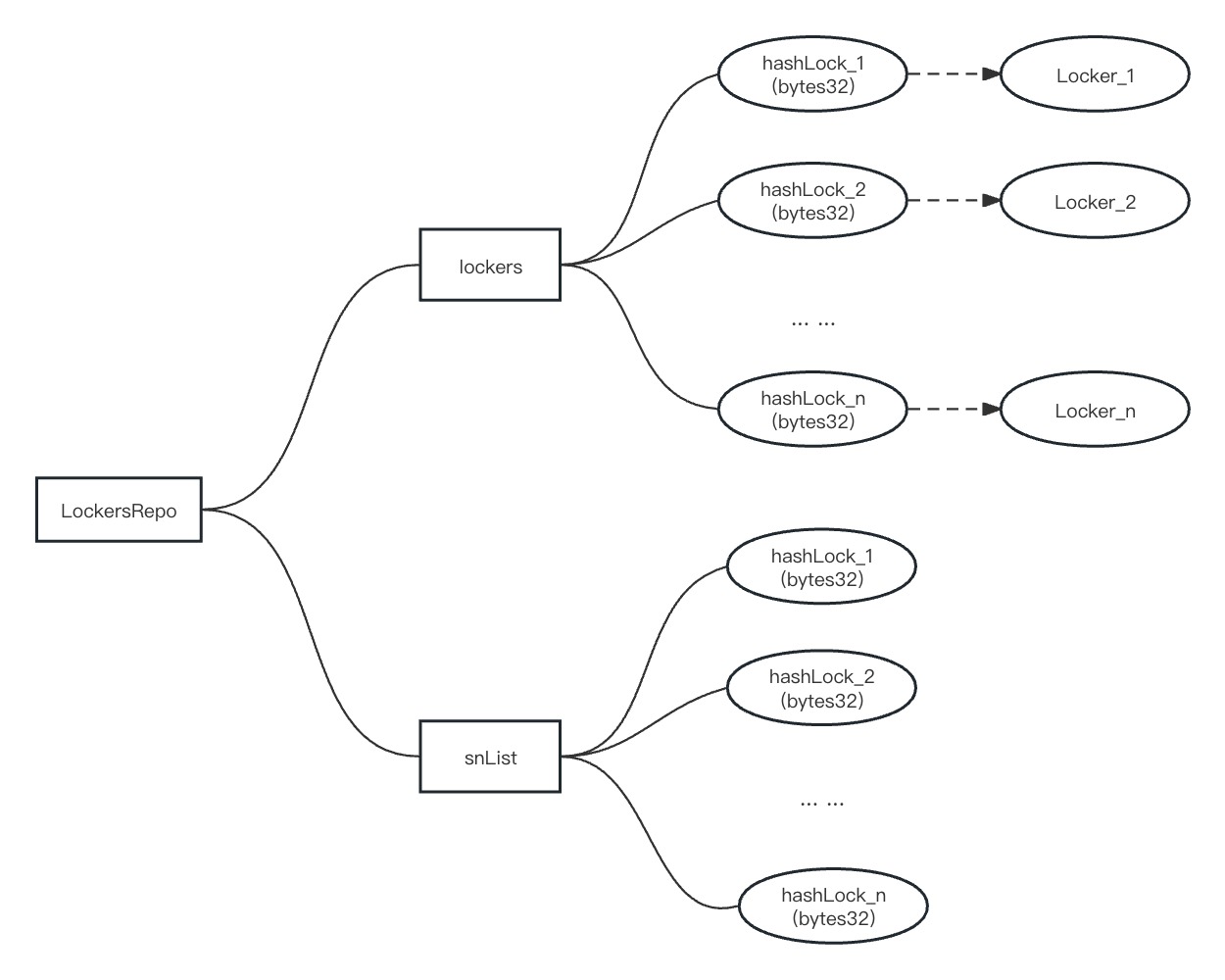
Lockers Repo
The members of the locker include the locker mapping using "hash value --> locker object" and hash value list as query keys.

Query API
getHeadOfLocker
Query to get the locker Head object corresponding to a specific hash lock.
getLocker
Query to get the locker object corresponding to a specific hash lock.
getSnList
Query to get a list of all hash locks in the locker.
Source Code
Last updated