πPledge and PledgesRepo
Function and Usage
Pledges Repo is a public library that defines the pledge objects and its operation methods of adding, deleting, changing, and checking. The parties can complete legal behaviors such as creation, transfer, release, payment, extension of guarantee period and other legal behaviors of the pledge through the API of the general bookkeeper and pledge bookkeeper contract. The system books pledges with a secondary mapping structure of "share number -> pledge number -> pledge objects", and the amount of clean paid-in contribution of the underlying shares will be adjusted accordingly to the pledge amount when the pledge is created, so that the pledge can be created and executed in multiple rounds on the same underlying shares.
Members and Attributes
The members of the pledges repo mainly include a pledge objects mapping and a list of sequence of pledge objects.
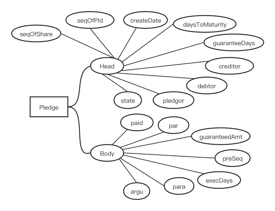
Pledge Objects
Pledge Objects define the key element of the pledge, the underlying shares and the principle debt, and is divided into two parts: Head mainly defines the index information that will not be altered with the update of the pledge, while Body mainly defines the key element information that may be altered with the change of the pledge.

Attribute List of Pledge Objects
seqOfShare
The number of underlying shares.
seqOfPld
The number of pledge.
createDate
The creation time for the pledge.
daysToMaturity
The number of days to the maturity date of the main debt.
guaranteeDays
The number of guarantee days.
creditor
Creditor.
debtor
Debtor
pledgor
Pledgor (shareholder of the subject shares).
state
Pledge status. 0 - in drafting, 1 - issued, 2 - locked, 3 - released, 4 - fulfilled, 5 - revoked.
paid
Pledged paid-in contribution amount.
par
Pledged subscribed contribution amount.
guaranteedAmt
Pledge Amount.
preSeq
The number of the pledge originally assigned in the transfer of the pledge.
execDays
Exercise period of the pledge. Currently the system does not set specific functions in the algorithm.
Pledges Repo

Query API
The query API well describes the function and usage of the Pledges repo in the whole system, as shown in the table below.
isTriggered
Query whether the pledge has been triggered (i.e. whether the maturity date of the main debt has expired).
isExpired
Query whether the pledge has expired (i.e. whether the security period has expired).
counterOfPld
Query the current value of the pledge number counter on a specific number of shares.
isPledge
Query whether a pledge with a specific number exists on a specific numbered shares.
getSNList
Gets a list of all pledge numbers in the pledges repo.
getPledge
Get the objects of a specific numbered pledge on a specific numbered share.
getPledgesOfShare
Get a list of all pledges on a specific share.
getAllPledges
Get a list of all pledge objects in the repo.
Source Code
Last updated