ποΈDoc and DocsRepo
Functions and Usages
Regardless of contract templates or clone contracts, the system regards each smart contract that is tracked and managed as a document, and the document object is the data object used to track and record the category, number, template author, creator and other information of these documents.
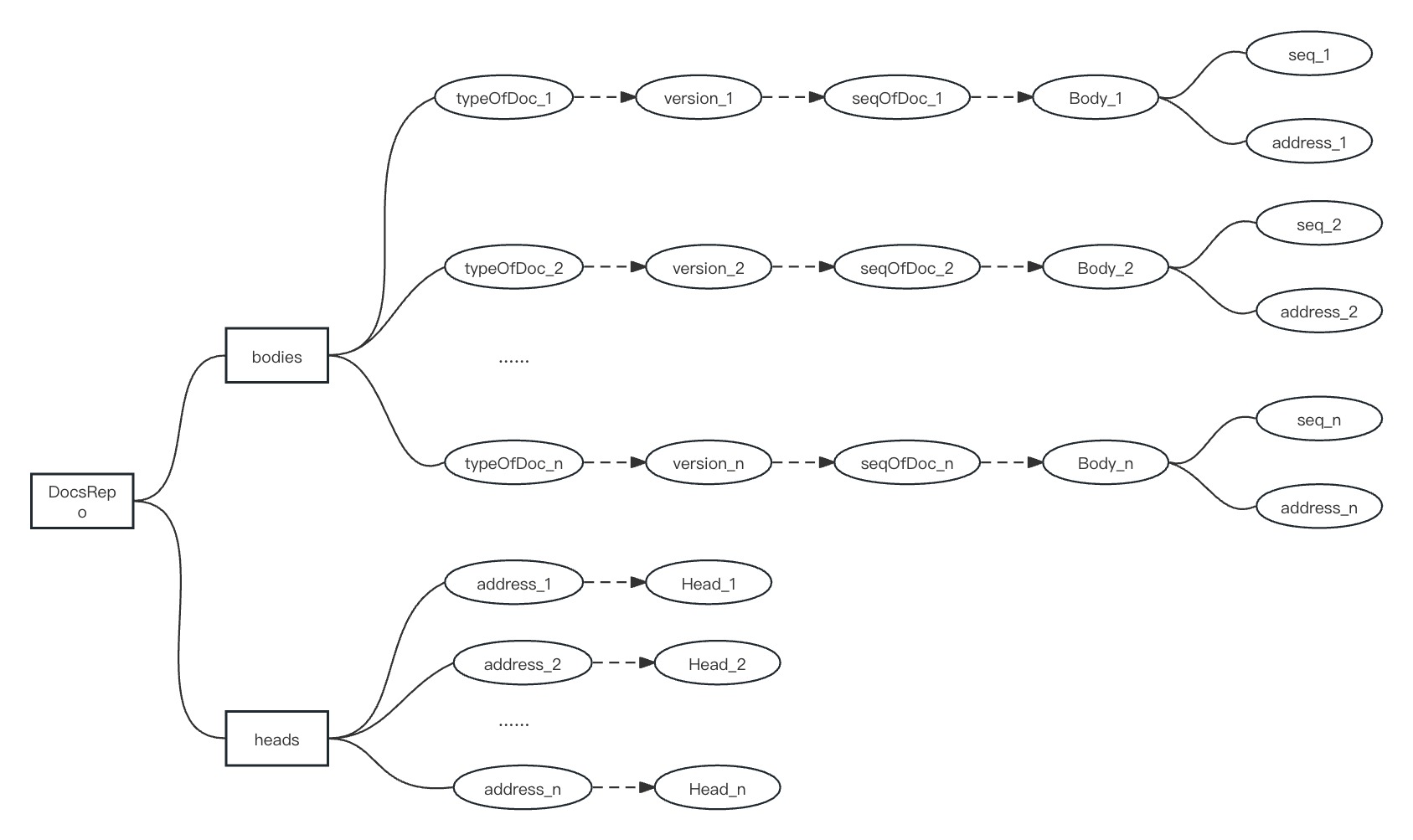
In the docs repo, the system adopts the three-level mapping structure of "template category-> version number-> document number-> document address" to store document address, so that the contract address can be conveniently obtained by category, version and other classification information. Meanwhile, the system also adopts the address mapping with the structure of "document address->document head" to store document query information, so that the contract address of the document can be reversely query for its template category, version, author, creator, and other relevant information.
Members and Attributes
The main members of the docs repo include the document objects, the document address mapping with a three-level mapping structure, and the document query information mapping with an address mapping structure.
File Objects

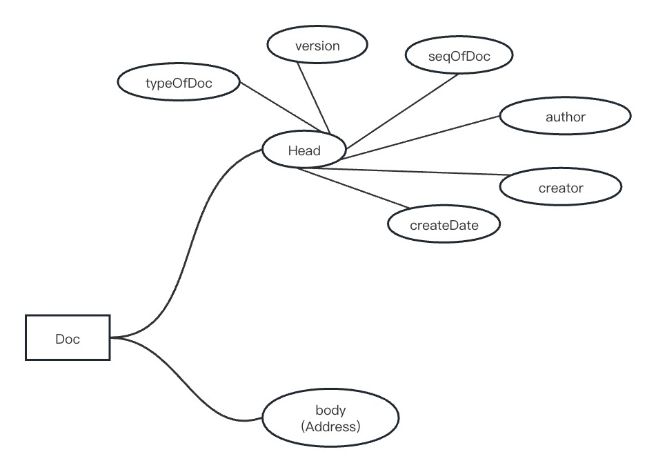
Attribute List of Doc Objects
typeOfDoc
Document (template) category number.
version
Document (template) version number.
seqOfDoc
Document number.
author
Document template author.
creator
Document creator.
createDate
The time when the document was created.
body
The contract address of the document.
Docs Repo
In the Docs Repo, the system adopts the three-level mapping structure of "template category-> version number-> document number-> document address" to store document address, so that the contract address can be conveniently obtained by category, version and other classification information. Meanwhile, the system also adopts the address mapping with the structure of "document address->document head" to store document query information, so that the contract address of the document can be reversely query for its template category, version, author, creator, and other relevant information.

Query API
The query API well describes the function and usage of the Docs Repo in the whole system, as shown in the table below.
counterOfTypes
Get the current value of the document category number counter.
counterOfVersions
Get the current value of the version number counter for a specific document category.
counterOfDocs
Get the current value of the document number counter for a specific document category, specific document version.
getAuthor
Get the author user number of a contract template for a specific category, specific version.
getAuthorByBody
Query the template author user number for a contract with a specific address.
docExist
Query whether a document exists for a specific address.
getHeadByBody
Query to get the document Head attribute with a specific address.
getDoc
Query the document object with a specific query number.
getVersionsList
Query the list of document objects for all versions of a template for a specific category.
getDocsList
Query the list of document objects with a specific version of a specific category.
verifyDoc
Query whether the clone contract with a specific query number is a clone copy of the relevant version of the template contract.
Source Code
Last updated