π€EnumerableSet
Functions and Usage
EnumerableSet is a public library defined by OpenZeplin project team in MIT License, which consists of an object set and a set of methods that can be used to store non-repetitive enumerable set in three data types, Bytes32, Address, and Uint. It can determine whether an element is contained in a set based on its value, and also quickly query the total number of elements in the set, a list of all the elements, and even can query the element value by its number.
Members and Attributes
The main members of the Enumerable Set include the Enumerable Set Object and the set objects of Byte 32 set, Address set, and Uint set derived from its kernel.
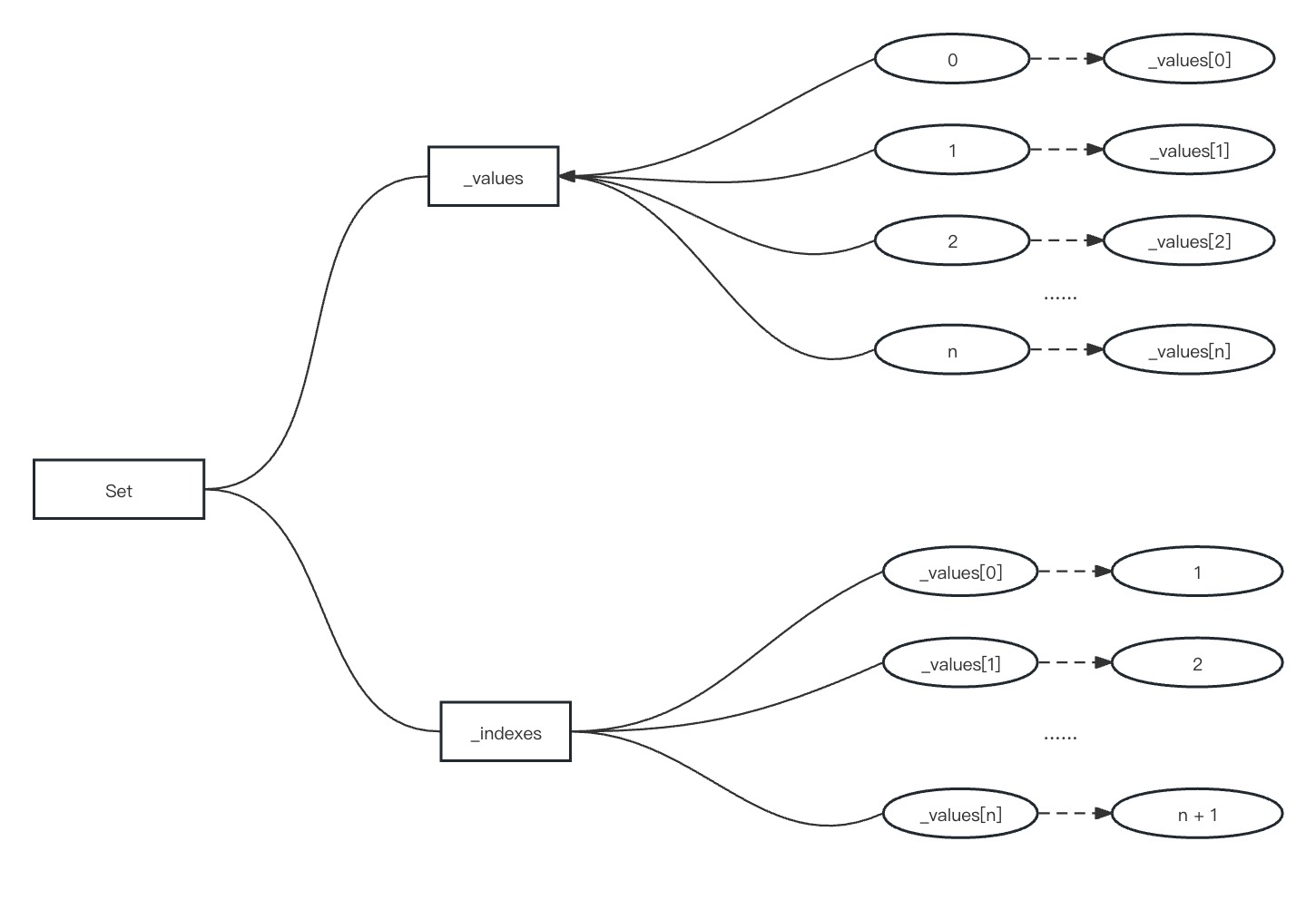
Enumerable Set
The object in Enumerable Set consists of a variable-length array with a 32-bit and an "element value -> index number" mapping. This structure not only allows you to quickly get the total number of elements in the set and the list of all elements, but also allows you to quickly query the corresponding array element number (index-1) from the mapping based on the element value, so you can determine whether the element has been contained in the set (index>0), and also allows you to quickly locate and delete specific array when deleting an element.

Attribute List of Set Object
_values
a variable-length array with bytes 32
_indexes
"element value -> index number" mapping
Query API
The query API well describes the function and usage of the enumerable set repo in the whole system, as shown in the following list.
contains
Query whether the element has been contained in the set
length
Get the total number of elements in the set.
at
Get the element values according to array number
values
Get the list of all elements.
Source Code
Last updated