π¨βπ¨βπ§βπ§Member and MembersRepo
Functions and Usage
MembersRepo is a public library that aggregate the information on the historical status of capital contribution, share class, and voting weight ranking of each shareholder. The nature of Members Repo is a derivative mapping of the share mapping with selected information, changing with the updates in share book-entry system.
Members and Attributes
The Members Repo applies three special data structures, one is a historic state sequence for tracking the change history in shareholders' contributions; the second one is a Top Chain for tracking the voting weight rankings of shareholders and concert actors; and the third one is an enumerable set, which tracks list information such as share number list, share class number list.
The members of the Members Repo include a shareholder mapping with the structure of "user number->shareholder object", a shareholder ranking chain using the top chain structure, and the class shareholder number list with the structure of "share class number->shareholder user number list" structure.
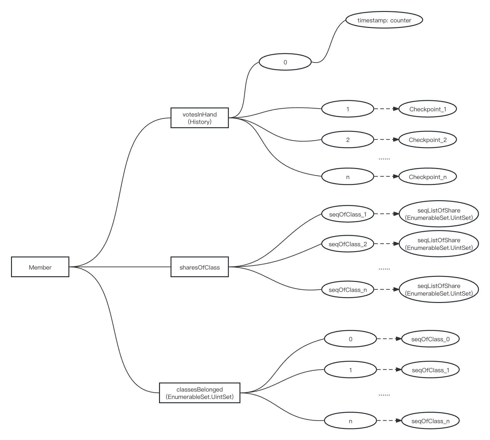
Member Objects
Essentially, the member object is a query mapping that obtained by filtering and aggregated the shareholders, share classes and update time in the share mapping, which facilitates the system to quickly and accurately query specific share states by specific conditions during the operation.

Attribute List of Member Objects
votesInHand
The status of shareholders' equity (historical status sequence), i.e. the historical status sequence of contributions, paid-in contribution and clean paid-in contribution.
sharesOfClass
List of share numbers distinguished by class (enumerable sets). The No.0 class is a list of all shares numbers held by shareholders.
classesBelonged
The aggregated table of shareholder numbers calculated by share class (enumerable sets).
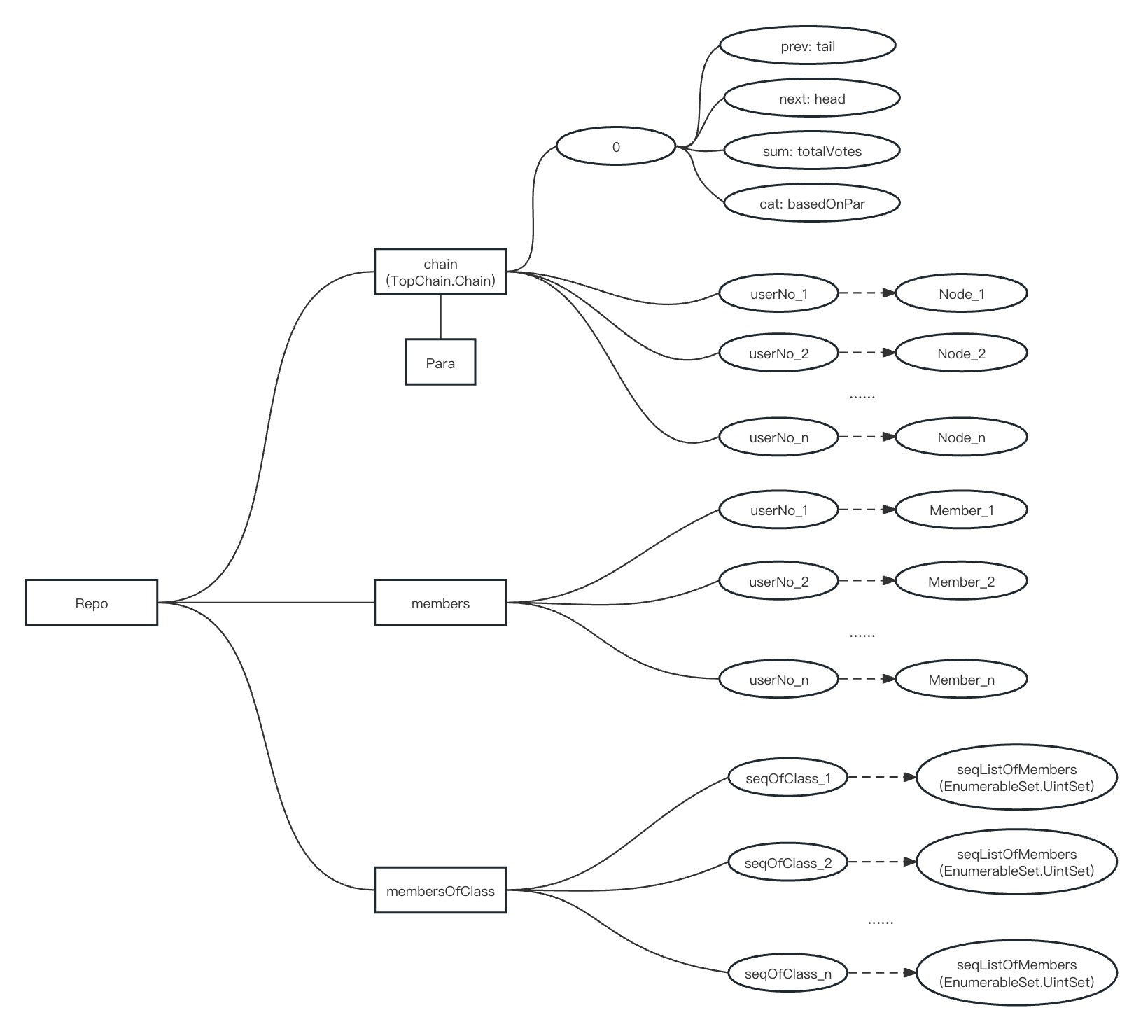
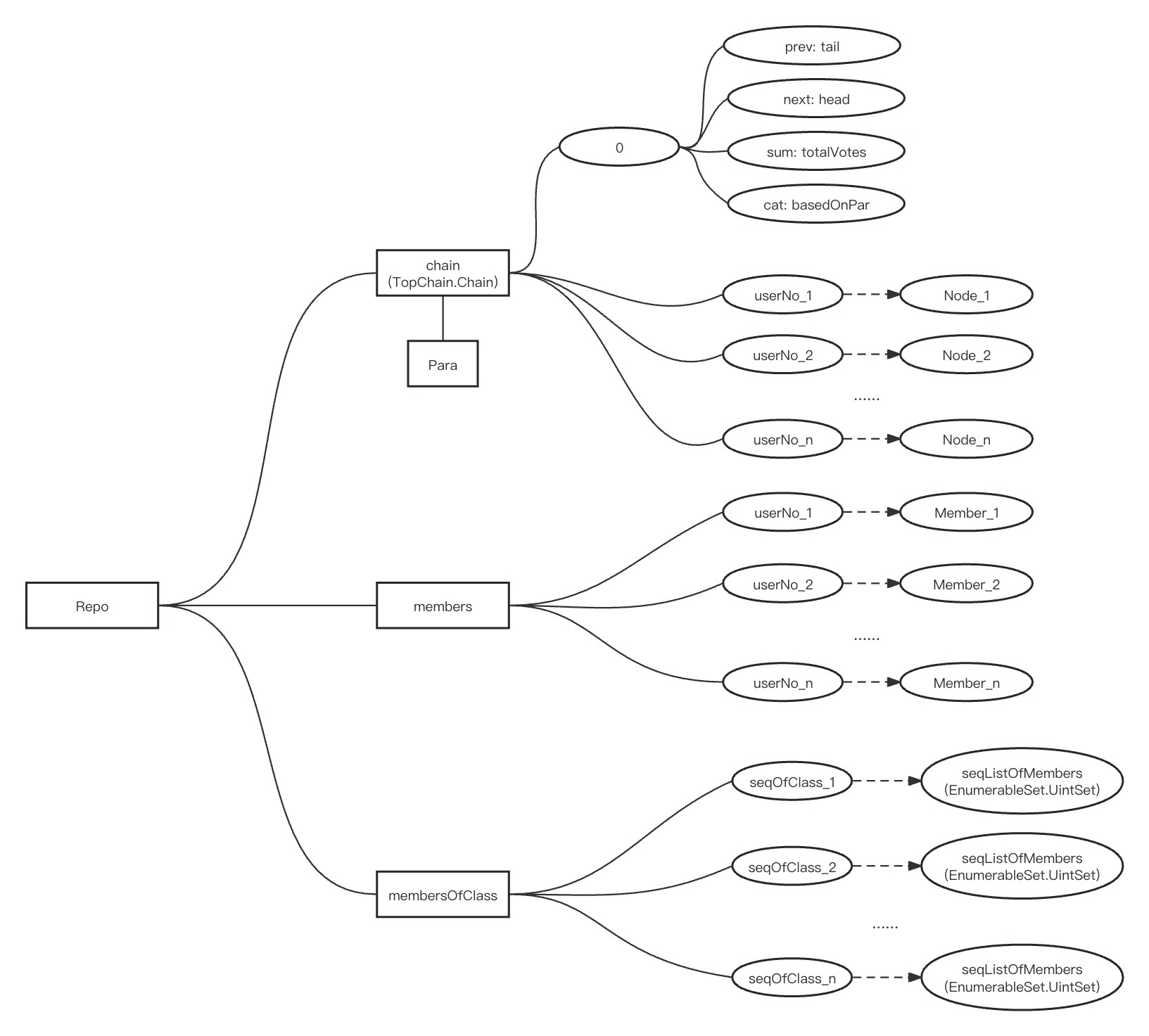
Members Repo
In addition to the shareholder mapping, the Members Repo includes two other members, the shareholder ranking chain and the classed shareholder number list.
The Shareholder Ranking Chain (chain) applies a top chain as data structure, specifically designed to filter out the major shareholders by the minimum threshold specified in the Shareholders Agreement and to sort out them by their voting weights. When the Shareholders Agreement provides that exercising voting rights shall be based on the subscribed contribution, the chain will calculate the paid-in contribution multiplied by voting weights held by the shareholders and sort the results. When the Shareholders Agreement is updated and takes the paid-in contribution as the basis of exercising voting rights, the chain will be automatically updated to calculate the voting weights of the shareholders' nodes and sort results correspondingly.
The classed shareholder numbers list is classed and aggregated the shareholder (user) numbers by the share class, so that it is easy to retrieve a list of all shareholders (users) numbers holding shares of that class by share class number.

Attribute List of Members Repo
chain
The rank of shareholdersβ voting weights (Top Chain)
members
A Member Objects Mapping with a "user number -> Shareholder Object" structure, in which the votesInHand attribute of the No.0 shareholder object tracks the historical information of changes in the company's ownership equity.
membersOfClass
The list of member's number classed by shareholderβs category (enumerable sets), in which No.0 class is a list of all member's numbers.
Query API
The query API well describes the function and use of the Shareholder Repo in the overall system, as shown in the table below.
isMember
Query whether the user is a shareholder of the company according to the user number.
qtyOfMembers
Get the total amount of shareholders in the company.
membersList
Get the list of all shareholders number.
ownersEquity
Get the current equity data, i.e., the total amount of paid-in and contributed capital of the company.
capAtDate
Get the historical information of the company's ownership equity, i.e., the total amount of the company's paid-in capital at a certain time in history.
equityOfMember
Obtain current ownership equity information for a specific shareholder, i.e., the amount of the shareholder's contributions, paid-in contribution, clean paid-in contribution, and voting weight.
equityAtDate
Obtain historical ownership equity information for a specific shareholder at a specific time.
votesAtDate
Get the total value of voting rights for a specific shareholder at a specific time, i.e., capital contribution x voting weight/100.
votesHistory
Obtain historical data on all changes in the ownership equity of a specific shareholder.
isClassMember
Verify whether a shareholder is a holder of a specific class of shares.
classesBelonged
Get a list of class numbers of all shares held by a specific shareholder.
qtyOfClassMember
Get the number of shareholders holding a specific class of shares.
getMembersOfClass
Get a list of shareholder (user) numbers for a specific class of shares. The No.0 class points to a list of all shareholders (users) numbers in the company.
qtyOfSharesInHand
Get the total amount of all shares held by a specific shareholder.
sharesInHand
Get a list of the number of all shares held by a specific shareholder.
qtyOfSharesInClass
Get the total amount of shares held by a specific shareholder in a specific category.
sharesInClass
Get a list of the share numbers for a specific class of shares held by a specific shareholder.
Source Code
Last updated