ποΈDeal and DealsRepo
Functions and Usages
The DealsRepo is a public library that defines the deal object and its series of operation methods for adding, deleting, changing, and checking. As a script of batch process instructions to change the bookkeeping records, the Deals Repo also defines APIs related to the fulfillment of the investment agreement such as locking the subject of the transaction, delivering the shares, and terminating the transaction. The deal object is the core content of the investment agreement, which is set by the agreement attorney at the time of drafting the agreement. After review and approval, the deal object may be dynamically updated under the arrangement of bookkeeper as per the terms of the Shareholders Agreement on the the special investor's rights and interests, and all the necessary parameters are provided in the agreement's fulfillment to facilitate the update of bookkeeping records.
Members and Attributes
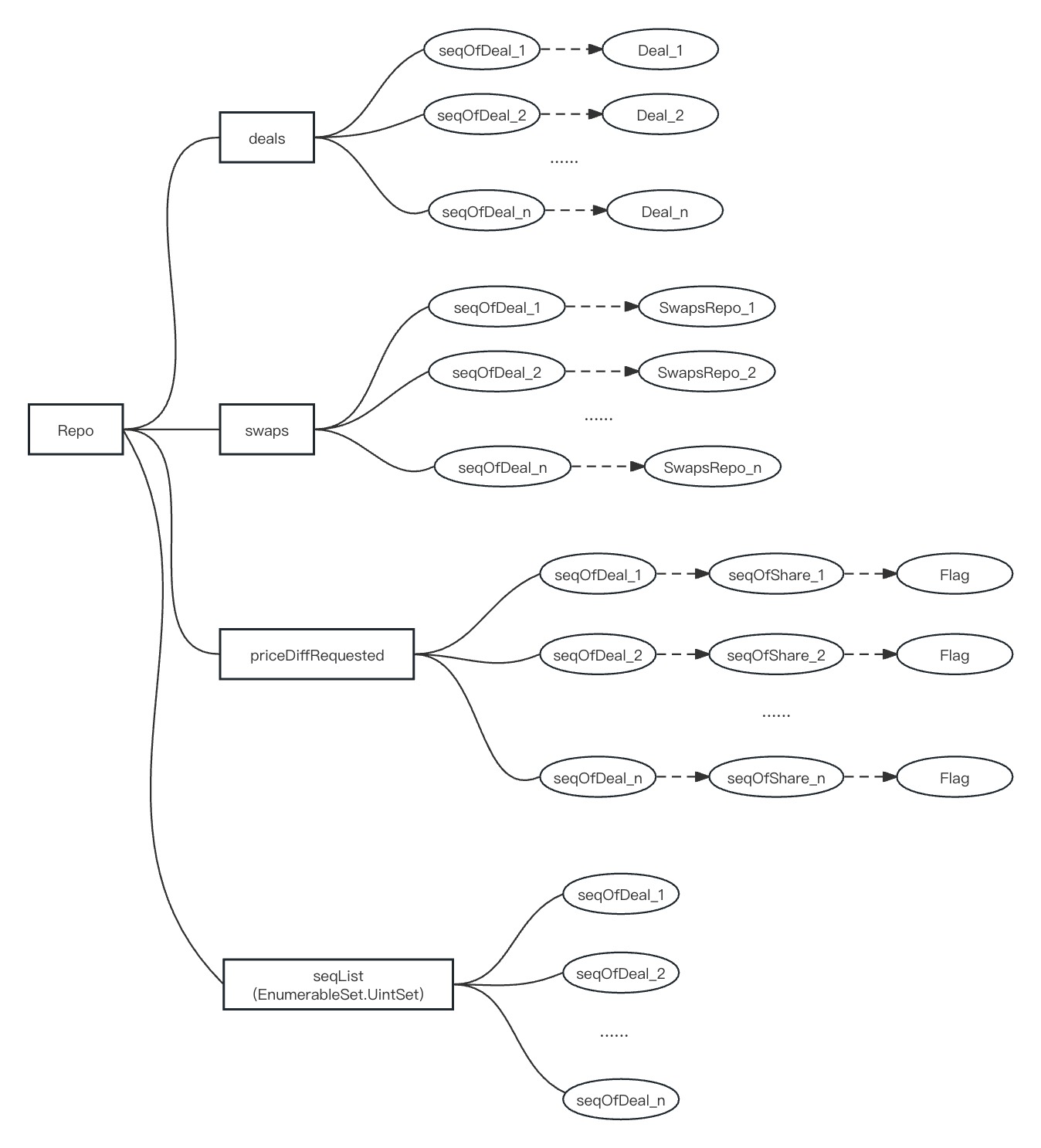
The members of the Deals Repo include the transaction mapping with the transaction number as the search key and the deal object as the search value, as well as the swap object and swap mapping designed for the realization of options.
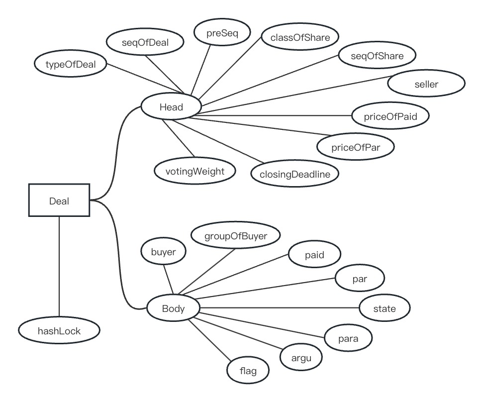
Deal Object
The deal object defines all the input parameters required to change the share bookkeeping, as well as a hash time lock in 32byte, using for by both parties when trade off-chain or pay equity consideration across the chain.
The basic transaction logic and common process of hash time lock is:
The seller sets the hash function value as the share combination lock, which locks the underlying share, and simultaneously sets the delivery deadline, beyond which the equity is automatically reversed and the delivery arrangement is revoked;
The buyer sets the same hash function value as the consideration combination lock off-chain or across the chain, locks the share transfer consideration (cryptocurrency, central bank digital currency or other programmable digital currency), and at the same time, sets the payment deadline, after which the payment will be reversed and the payment arrangement will be revoked;
The seller calls the unlocking API of the consideration combination lock, inputs the source data for generative hash function value, unlocks the combination lock, and withdraws the consideration for the share transfer;
The buyer utilizes the source data obtained during the unlocking process of the consideration combination lock to unlock the lock, and triggers the automatic registration change process in order to acquire the underlying share.
There are several key settings to be aware of for hash time lock arrangements:
Sellers should not hold the authority to revoke a delivery arrangement while the share combination lock is in effect;
The buyer should not hold the authority to revoke the payment arrangement while the payment combination lock is in effect;
the delivery deadline should be later than the payment deadline to allow sufficient action time for the buyer to withdraw the equity; and
It is recommended to set the counterparties of the share transfer and the consideration payment in the hash lock contract as a specific buyer and a specific payee, so as to avoid a third party from deciphering or intercepting the lock and obtaining the locked-in equity.

Attribute List of Deal Objects
typeOfDeal
Transaction Type: 1-Capital Increase, 2-External Transfer, 3-Internal Transfer, 4-Preemptive, 5-Tag-along, 6-Drag-along, 7-right of first refusal, 8-Anti-dilution Gift.
seqOfDeal
Transaction Number.
preSeq
The pre-transaction sequence that triggers the automatic created transaction.
classOfShare
Number of underlying share class.
seqOfShare
Number of underlying shares.
seller
Number of transaction seller.
priceOfPaid
The price of paid-in contribution of the underlying shares.
priceOfPar
The price of the unpaid contribution of the underlying shares.
closingDeadline
Delivery deadline.
votingWeight
Voting weight of the underlying shares. (Used to create new shares in a capital increase transactions)
buyer
Number of transaction buyer.
groupOfBuyer
User number of the representative of the buyer's Concert Group.
paid
The amount of paid-in contribution of the transaction.
par
The amount of contributed amount of the transaction.
state
State of the transaction.
hashLock
Transaction Hash Lock. Used to lock and release the shares subject to the transaction when the consideration is paid off-chain.
Swap and Swaps Repo
πSwap and SwapsRepoDeals Repo

Query API
The query API well describes the function and usage of the Deals Repo in the whole system, as shown in the table below.
getTypeOfIA
Query the type of investment agreement.
counterOfDeal
Query the current value of the transaction number counter.
counterOfClosedDeal
Query the number of closed transaction.
isDeal
Query whether a specific transaction exists.
getDeal
Get the specific number transaction object.
getSeqList
Get the numbered list of transaction.
counterOfSwaps
Get the current value of the swap number counter.
sumPaidOfTarget
Get the total amount of paid-in contribution for the underlying shares of the swap deal corresponding to a specific numbered transaction.
isSwap
Query whether there is a specific numbered swap arrangement for a specific numbered transaction.
getSwap
Get the number of the swap arrangement for a specific numbered transaction.
getAllSwaps
Get all the swap arrangements corresponding to a specific numbered transaction.
allSwapsClosed
Query whether all swap transactions have been closed.
checkValueOfSwap
Calculate the transaction value of a specific numbered swaps for a specific numbered deal at a specific fiat currency price.
checkValueOfDeal
Calculate the transaction value of a specific numbered deal at a specific fiat currency price.
Source Codes
Last updated